RAD DATA COMMUNICATIONS
MTM-20 (G.703 TERMINAL BLOCK, AC POWER)
|
Card Type |
Modem (synchronous) |
|
Chipset |
Unidentified |
|
Transfer Rate |
32/64Kbps |
|
Data Modulation |
QAM |
|
Data Bus |
Serial |
|
CONNECTIONS | |||
|
Function |
Label |
Function |
Label |
|
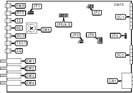
AC power in |
CN1 |
Analog loopback test switch |
SW2 |
|
Line out (see pinout below) |
SC1 |
Remote digital loopback test switch |
SW3 |
|
G.703 port (see pinout below) |
SC2 |
Test pattern switch |
SW4 |
|
Local digital loopback test switch |
SW1 | ||
|
Note:Modem can be made to perform self-test by holding down SW2 and SW4. The DCD, TEST, and SQ LEDs should go on, and the RD LED should go off. | |||
|
SC1 PINOUT | |||
|
Function |
Terminal |
Function |
Terminal |
|
Ground |
1 |
Not used |
5 |
|
Not used |
2 |
Transmit line |
6 |
|
Receive line |
3 |
Transmit line |
7 |
|
Receive line |
4 | ||
|
SC2 PINOUT | |||
|
Function |
Terminal |
Function |
Terminal |
|
Transmit line |
1 |
Receive line |
4 |
|
Transmit line |
2 |
Ground |
5 |
|
Receive line |
3 | ||
|
USER CONFIGURABLE SETTINGS | |||
|
Setting |
Label |
Position | |
| » |
DCD forced high |
JP3 |
Pins 3 & 4 closed |
|
DCD normal |
JP3 |
Pins 1 & 2 closed | |
| » |
Signal ground connected to chassis ground |
JP4 |
Pins 1 & 2 closed |
|
Signal ground not connected to chassis ground |
JP4 |
Pins 2 & 3 closed | |
|
FIFO connected to transmit line |
JP6 |
Pins 1 & 2 closed | |
|
FIFO connected to receive line |
JP6 |
Pins 2 & 3 closd | |
| » |
Line speed set to 64Kbps |
SW5 |
Position 4 |
|
Line speed set to 32Kbps |
SW5 |
Position 3 | |
|
TRANSMIT LEVEL | ||||||
|
Setting |
JP5/A |
JP5/B |
JP5/C |
JP5/D |
JP5/E | |
| » |
0dBm |
Closed |
Open |
Open |
Open |
Open |
|
-3dBm |
Open |
Closed |
Open |
Open |
Open | |
|
-6dBm |
Open |
Open |
Closed |
Open |
Open | |
|
-9dBm |
Open |
Open |
Open |
Closed |
Open | |
|
-12dBm |
Open |
Open |
Open |
Open |
Closed | |
|
CLOCK SOURCE | ||
|
Setting |
JP1 | |
| » |
Internal |
Pins 1 & 2 closed |
|
External |
Pins 3 & 4 closed | |
|
Received |
Pins 5 & 6 closed | |
|
LINE LENGTH | ||
|
Setting |
JP2 | |
| » |
0-10Km |
Pins 3 & 4 closed |
|
7-13Km |
Pins 1 & 2 closed | |
|
Auto select (not yet implemented) |
Pins 5 & 6 closed | |
|
DIAGNOSTIC LED(S) | |||
|
LED |
Color |
Status |
Condition |
|
PWR |
Green |
On |
Power is on |
|
PWR |
Green |
Off |
Power is off |
|
RTS |
Yellow |
On |
RTS signal is high |
|
RTS |
Yellow |
Off |
RTS signal is low |
|
TD |
Yellow |
On |
DSU is transmitting SPACE |
|
TD |
Yellow |
Off |
DSU is not transmitting |
|
TD |
Yellow |
Blinking |
DSU is transmitting data |
|
RD |
Yellow |
On |
DSU is receiving SPACE |
|
RD |
Yellow |
Off |
DSU is not receiving |
|
RD |
Yellow |
Blinking |
DSU is receiving data |
|
DCD |
Yellow |
On |
Carrier signal detected |
|
DCD |
Yellow |
Off |
Carrier signal not detected |
|
TEST |
Red |
On |
DSU is in test mode |
|
TEST |
Red |
Off |
DSU is not in test mode |
|
SQ |
Yellow |
On |
Signal quality is good |
|
SQ |
Yellow |
Blinking |
Signal quality is poor or test pattern contains errors |