BROOKTROUT TECHNOLOGY, INC.
TR114-I8M, TR114-I8P
|
Card Type |
Telephony |
|
Processor |
NS32FX16/NS32FX164 |
|
Processor Speed |
25MHz |
|
Maximum Onboard Memory |
1MB DRAM |
|
I/O Options |
MVIP bus, PEB bus, serial diagnostic ports (2) |
|
Data Bus |
8/16-bit ISA |
|
CONNECTIONS | |||
|
Function |
Label |
Function |
Label |
|
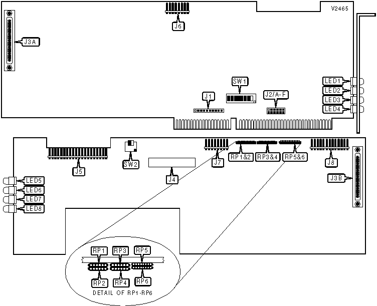
Daughterboard header |
J3A |
Serial diagnostic port for lines 1-4 |
J6 |
|
Header to main board |
J3B |
Serial diagnostic port for lines 5-8 |
J7 |
|
Dual-ported RAM header |
J4 |
PEB bus |
J8 |
|
MVIP bus |
J5 | ||
|
USER CONFIGURABLE SETTINGS | |||
|
Setting |
Label |
Position | |
| » |
Interrupt pull-up resistor enabled |
SW1/1 |
On |
|
Interrupt pull-up resistor disabled |
SW1/1 |
Off | |
|
Note:SW1/1 should be on for only one TR112 or TR114 per system. | |||
|
BASE I/O ADDRESS | ||||||||
|
Setting |
SW1/2 |
SW1/3 |
SW1/4 |
SW1/5 |
SW1/6 |
SW1/7 |
SW1/8 | |
|
000h |
On |
On |
On |
On |
On |
On |
On | |
|
008h |
Off |
On |
On |
On |
On |
On |
On | |
|
010h |
On |
Off |
On |
On |
On |
On |
On | |
|
018h |
Off |
Off |
On |
On |
On |
On |
On | |
|
020h |
On |
On |
Off |
On |
On |
On |
On | |
| » |
260h |
On |
On |
Off |
Off |
On |
On |
Off |
|
3D8h |
Off |
Off |
On |
Off |
Off |
Off |
Off | |
|
3E0h |
On |
On |
Off |
Off |
Off |
Off |
Off | |
|
3E8h |
Off |
On |
Off |
Off |
Off |
Off |
Off | |
|
3F0h |
On |
Off |
Off |
Off |
Off |
Off |
Off | |
|
3F8h |
Off |
Off |
Off |
Off |
Off |
Off |
Off | |
|
Note: A total of 128 base address settings are available. The switches are a binary representation of the decimal memory addresses. SW1/8 is the Most Significant Bit and switch SW1/2 is the Least Significant Bit. The switches have the following decimal values: SW1/8=512, SW1/7=256, SW1/6=128, SW1/5=64, SW1/4=32, SW1/3=16, SW1/2=8. Turn off the switches and add the values of the switches that are off to obtain the correct memory address. (Off=1, On=0) | ||||||||
|
INTERRUPT | ||||||||
|
Setting |
J1 |
J2/A |
J2/B |
J2/C |
J2/D |
J2/E |
J2/F | |
|
IR/FONT> |
Open |
Open |
Open |
Open |
Open |
Open |
Closed | |
|
IRQ3 |
Open |
Closed |
Open |
Open |
Open |
Open |
Open | |
|
IRQ4 |
Open |
Open |
Closed |
Open |
Open |
Open |
Open | |
| » |
IRQ5 |
Open |
Open |
Open |
Closed |
Open |
Open |
Open |
|
IRQ6 |
Open |
Open |
Open |
Open |
Closed |
Open |
Open | |
|
IRQ7 |
Open |
Open |
Open |
Open |
Open |
Closed |
Open | |
|
IRQ10 |
Pins 9 & 10 closed |
Open |
Open |
Open |
Open |
Open |
Open | |
|
IRQ11 |
Pins 7 & 8 closed |
Open |
Open |
Open |
Open |
Open |
Open | |
|
IRQ12 |
Pins 5 & 6 closed |
Open |
Open |
Open |
Open |
Open |
Open | |
|
IRQ14 |
Pins 3 & 4 closed |
Open |
Open |
Open |
Open |
Open |
Open | |
|
IRQ15 |
Pins 1 & 2 closed |
Open |
Open |
Open |
Open |
Open |
Open | |
|
MVIP BUS TERMINATION | |||
|
Setting |
SW2/1 |
SW2/2 | |
| » |
Terminated |
On |
On |
|
Not terminated |
Off |
Off | |
|
PEB BUS TERMINATION | ||||
|
Setting |
RP1 |
RP2 |
RP3 | |
| » |
Terminated |
Installed |
Installed |
Installed |
|
Not terminated |
Not installed |
Not installed |
Not installed | |
|
PEB BUS TERMINATION (CON’T) | ||||
|
Setting |
RP4 |
RP5 |
RP6 | |
| » |
Terminated |
Installed |
Installed |
Installed |
|
Not terminated |
Not installed |
Not installed |
Not installed | |
|
DIAGNOSTIC LED(S) | |||
|
LED |
Color |
Status |
Condition |
|
LED1 |
Red |
On |
Line 1 is off-hook |
|
LED1 |
Red |
Off |
Line 1 is on-hook |
|
LED1 |
Red |
Blinking |
Line 1 has been reset |
|
LED2 |
Red |
On |
Line 2 is off-hook |
|
LED2 |
Red |
Off |
Line 2 is on-hook |
|
LED2 |
Red |
Blinking |
Line 2 has been reset |
|
LED3 |
Red |
On |
Line 3 is off-hook |
|
LED3 |
Red |
Off |
Line 3 is on-hook |
|
LED3 |
Red |
Blinking |
Line 3 has been reset |
|
LED4 |
Red |
On |
Line 4 is off-hook |
|
LED4 |
Red |
Off |
Line 4 is on-hook |
|
LED4 |
Red |
Blinking |
Line 4 has been reset |
|
LED5 |
Red |
On |
Line 5 is off-hook |
|
LED5 |
Red |
Off |
Line 5 is on-hook |
|
LED5 |
Red |
Blinking |
Line 5 has been reset |
|
LED6 |
Red |
On |
Line 6 is off-hook |
|
LED6 |
Red |
Off |
Line 6 is on-hook |
|
LED6 |
Red |
Blinking |
Line 6 has been reset |
|
LED7 |
Red |
On |
Line 7 is off-hook |
|
LED7 |
Red |
Off |
Line 7 is on-hook |
|
LED7 |
Red |
Blinking |
Line 7 has been reset |
|
LED8 |
Red |
On |
Line 8 is off-hook |
|
LED8 |
Red |
Off |
Line 8 is on-hook |
|
LED8 |
Red |
Blinking |
Line 8 has been reset |