SONY CORPORATION
CDW-900E
|
Device Type |
External CD-ROM |
|
Interface |
SCSI |
|
Spin Rate (Read/Write) |
Unidentified |
|
Formats Supported Read |
Unidentified |
|
Formats Supported Write |
Unidentified |
|
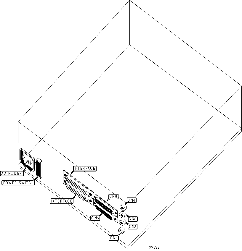
View |
Top |
|
CONNECTIONS | |||
|
Function |
Label |
Function |
Label |
|
Auxilary line in |
CN1 |
Data line out |
CN4 |
|
Digital audio line out |
CN2 |
Control I/F in |
CN5 |
|
Data line in |
CN3 |
Control I/F out |
CN6 |
|
USER CONFIGURABLE SETTINGS | |||
|
Setting |
Label |
Position | |
| » |
Parity check enabled |
SW1/4 |
On |
|
Parity check disabled |
SW1/4 |
Off | |
| » |
Factory configured - do not alter |
SW1/5 |
Reserved |
| » |
Terminator power enabled |
SW1/6 |
On |
|
Terminator power disabled |
SW1/6 |
Off | |
| » |
Factory configured - do not alter |
SW1/7 |
Reserved |
| » |
Encoder enabled |
SW1/8 |
On |
|
Encoder disabled |
SW1/8 |
Off | |
| » |
Factory configured - do not alter |
SW2/5 |
Reserved |
| » |
Data writing enabled |
SW2/6 |
On |
|
Data writing disabled |
SW2/6 |
Off | |
| » |
Control I/F disabled |
SW2/7 |
On |
|
Control I/F enabled |
SW2/7 |
Off | |
| » |
Termination enabled |
SW2/8 |
On |
|
Termination disabled |
SW2/8 |
Off | |
|
Note: The location of SW1 is unidentified. | |||
|
DRIVE SELECT ID | ||||
|
SCSI ID |
SW1/1 |
SW1/2 |
SW1/3 | |
|
0 |
Off |
Off |
Off | |
| » |
1 |
On |
Off |
Off |
|
2 |
Off |
On |
Off | |
|
3 |
On |
On |
Off | |
|
4 |
Off |
Off |
On | |
|
5 |
On |
Off |
On | |
|
6 |
Off |
On |
On | |
|
7 |
On |
On |
On | |
|
Note: The location of SW1 is unidentified. | ||||
|
WRITER ID SELECTION | |||||
|
Writer ID |
SW2/1 |
SW2/2 |
SW2/3 |
SW2/4 | |
| » |
0 |
Off |
Off |
Off |
Off |
|
1 |
On |
Off |
Off |
Off | |
|
2 |
Off |
On |
Off |
Off | |
|
3 |
On |
On |
Off |
Off | |
|
4 |
Off |
Off |
On |
Off | |
|
5 |
On |
Off |
On |
Off | |
|
6 |
Off |
On |
On |
Off | |
|
7 |
On |
On |
On |
Off | |
|
8 |
Off |
Off |
Off |
On | |
|
9 |
On |
Off |
Off |
On | |
|
10 |
Off |
On |
Off |
On | |
|
11 |
On |
On |
Off |
On | |
|
12 |
Off |
Off |
On |
On | |
|
13 |
On |
Off |
On |
On | |
|
14 |
Off |
On |
On |
On | |
|
15 |
On |
On |
On |
On | |
|
Note: The location of SW2 is unidentified. | |||||