TEAC CORPORATION
CF-506A
|
Device Type |
Internal CD-ROM, Floppy Drive |
|
Interface |
ATAPI, Floppy |
|
Spin Rate (Read) |
1x, 2x, 4x |
|
Formats Supported Read |
CD-XA, CD-DA, CD-I, CD-ROM (Mode 1), Photo-CD, Video CD |
|
View |
Top |

|
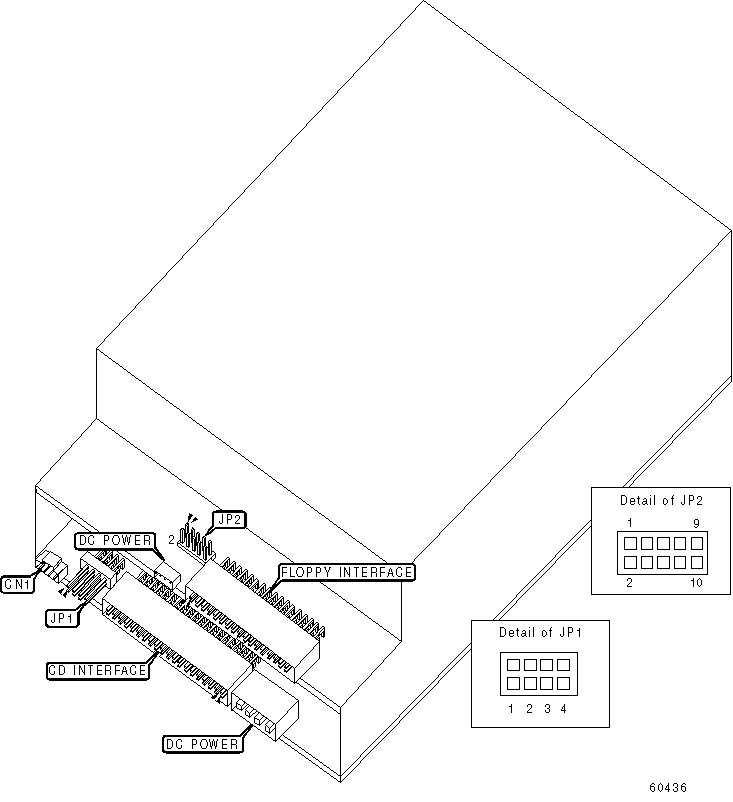
CONNECTIONS |
|
|
Function |
Label |
|
Audio line out |
CN1 |
|
USER CONFIGURABLE SETTINGS |
||
|
Setting |
Label |
Position |
|
» Factory configured - do not alter |
JP2 |
Pins 5 & 7, 8 & 10 closed |
|
ATAPI MASTER/SLAVE |
||||
|
Setting |
JP1/1 |
JP1/2 |
JP1/3 |
JP1/4 |
|
» Single drive only |
Closed |
Open |
Open |
Open |
|
Master in two drive system |
Open |
Closed |
Open |
Open |
|
Slave in two drive system |
Open |
Open |
Closed |
Open |
|
Master/slave determined by cable select |
Open |
Open |
Open |
Closed |