NEC TECHNOLOGIES, INC.
CDR-300
|
Device Type |
External CD-ROM |
|
Interface |
SCSI |
|
Spin Rate |
2x |
|
Formats Supported Read |
CD-XA, High Sierra Group, Macintosh HFS, MultiSession Kodak Photo CD |
|
View |
Top |
|
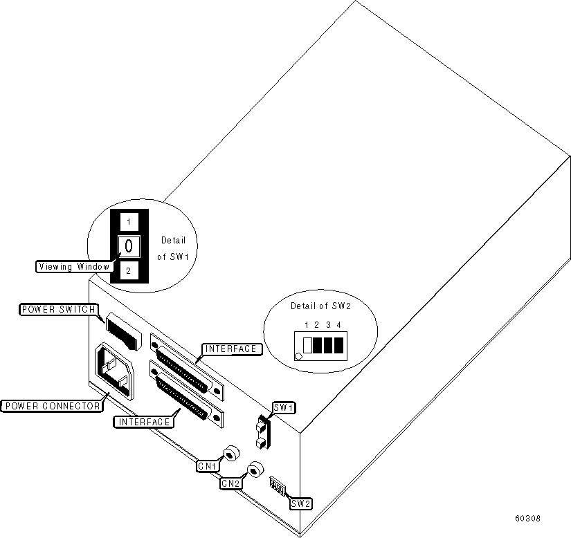
CONNECTIONS | |||
|
Function |
Label |
Function |
Label |
|
Analog audio out connector (Right channel) |
CN1 |
Analog audio out connector (Left channel) |
CN2 |
|
USER CONFIGURABLE SETTINGS | |||
|
Setting |
Label |
Position | |
| » |
Factory configured - do not alter |
SW2/1 |
Off |
| » |
Factory configured - do not alter |
SW2/2 |
Off |
| » |
Factory configured - do not alter |
SW2/3 |
Off |
| » |
Factory configured - do not alter |
SW2/4 |
Off |
|
DRIVE SELECT ID |
|
Note: SCSI ID is selected by activating SW1 until the desired number is displayed in the viewing window. |