NEC TECHNOLOGIES, INC.

CDR-77

Device Type

CD-ROM

Interface

SCSI

Spin Rate

1X

Formats Supported

None

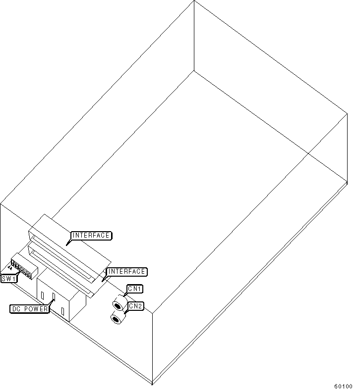
View

Top

CONNECTIONS

Function

Label

Function

Label

Audio line out (Left)

CN1

Audio line out (Right)

CN2

USER CONFIGURABLE SETTINGS

Setting

Label

Position

»

Parity check disabled

SW1/4

Off

 

Parity check enabled

SW1/4

On

»

Factory configured - do not alter

SW1/5

Off

»

Factory configured - do not alter

SW1/6

Off

»

Factory configured - do not alter

SW1/7

Off

»

Factory configured - do not alter

SW1/8

Off

DRIVE SELECT ID

Drive ID

SW1/1

SW1/2

SW1/3

0

Off

Off

Off

1

On

Off

Off

2

Off

On

Off

3

On

On

Off

4

Off

Off

On

5

On

Off

On

6

Off

On

On

7

On

On

On