NEC TECHNOLOGIES, INC.

CDR-900

Device Type

CD-ROM

Interface

SCSI

Spin Rate

4x

Formats Supported

CD-XA, Photo-CD, High Sierra, ISO 9660, Apple HFS

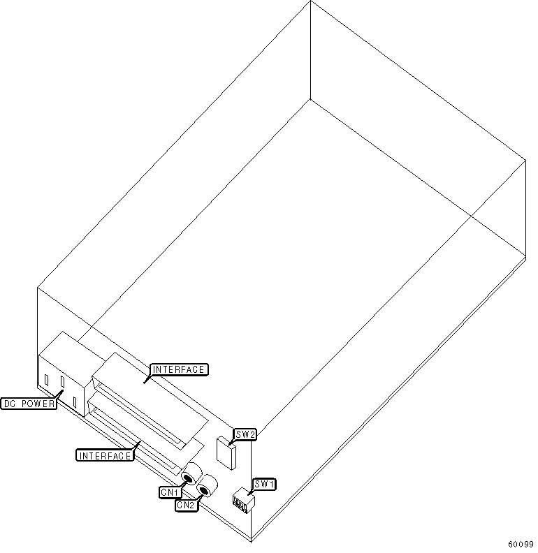
View

Top

CONNECTIONS

Function

Label

Function

Label

Audio line out (Right)

CN1

Audio line out (Left)

CN2

USER CONFIGURABLE SETTINGS

Setting

Label

Position

»

Factory configured - do not alter

SW1/1

Off

»

Parity check enabled

SW1/2

On

 

Parity check disabled

SW1/2

Off

»

SCSI mode 2 enabled

SW1/3

Off

 

SCSI mode 1 enabled

SW1/3

On

»

Termination enabled

SW1/4

On

 

Termination disabled

SW1/4

Off

»

SCSI ID selector

SW2

Optional