HEWLETT-PACKARD COMPANY
SURESTORE CD-WRITER 7200I, HP C4380A
|
Device Type |
Internal CD-ROM |
|
Interface |
ATAPI |
|
Spin Rate (Read/Write) |
1x, 2x (write), 1x, 2x, 4x, 6x (read) |
|
Formats Supported Read |
CD-R, CD-ROM (Mode 1 & Mode 2), Red, Yellow, Orange, & Green Books, CD-RW |
|
Formats Supported Write |
CD-R, CD-ROM (Mode 1 & Mode 2), Red, Yellow, Orange, & Green Books, CD-RW |
|
View |
Top |
|
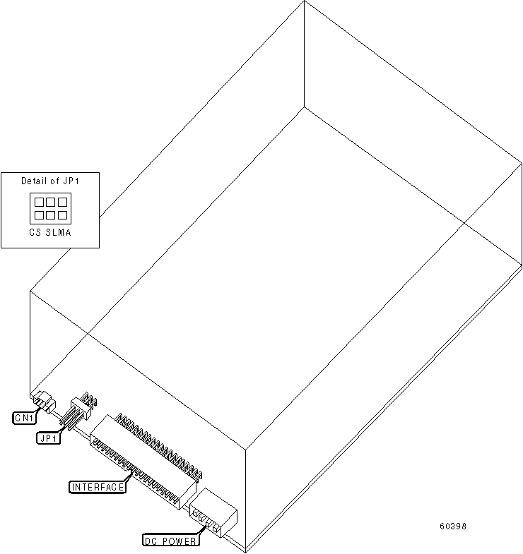
CONNECTIONS | |
|
Function |
Label |
|
Digital audio line out |
CN1 |
|
ATAPI MASTER/SLAVE | |||
|
Setting |
JP1/CS |
JP1/MA |
JP1/SL |
|
Master/Slave cable select |
Closed |
Open |
Open |
|
Master in two drive system |
Open |
Closed |
Open |
|
Slave in two drive system |
Open |
Open |
Closed |