TULIP COMPUTERS
WS 386SX (TC36)
| Processor | 80386SX | 
| Processor Speed | 25MHz | 
| Chip Set | Unidentified | 
| Max. Onboard DRAM | 16MB | 
| Cache | None | 
| BIOS | Unidentified | 
| Dimensions | 280mm x 254mm | 
| I/O Options | Parallel port, serial ports (2), VGA port, VGA feature connector, floppy drive interface, IDE interface | 
| NPU Options | 80387SX | 
 
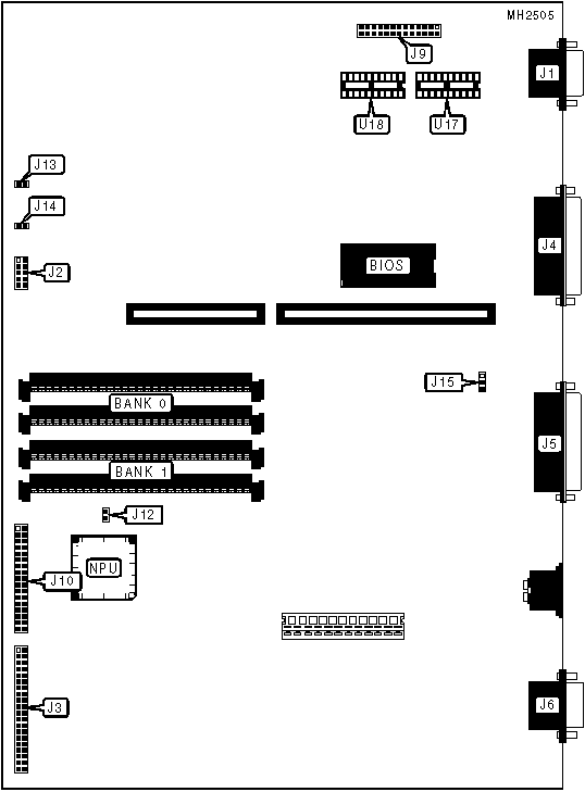
| CONNECTIONS | |||
| Purpose | Location | Purpose | Location | 
| Serial port 1 | J1 | VGA port | J6 | 
| LED, speaker, & battery | J2 | VGA feature connector | J9 | 
| IDE interface | J3 | Floppy drive interface | J10 | 
| Serial port 2 | J4 | Extra fan connector | J13 | 
| Parallel port | J5 | ||
| USER CONFIGURABLE SETTINGS | |||
| Function | Jumper | Position | |
| » | Battery type select internal | J14 | Open | 
| Battery type select external | J14 | Closed | |
| » | Parallel mode bidirectional | J15 | pins 2 & 3 closed | 
| Parallel mode unidirectional | J15 | pins 1 & 2 closed | |
| » | On-board memory enabled | J12 | Open | 
| On-board memory disabled | J12 | Closed | |
| DRAM CONFIGURATION | ||
| Size | Bank 0 | Bank 1 | 
| 2MB | NONE | NONE | 
| 4MB | (2) 1M x 9 | NONE | 
| 6MB | (2) 1M x 9 | (2) 1M x 9 | 
| 10MB | (2) 4M x 9 | NONE | 
| 16MB | (2) 4M x 9 | (2) 4M x 9 | 
| VIDEO DRAM CONFIGURATION | |
| Size | U17 & U18 | 
| 256KB | NONE | 
| 512KB | (2) 44256 |