TEXAS INSTRUMENTS
BUSINESS PRO-MLB1-2
| Processor | 80286 | 
| Processor Speed | 6/8/10/12/16/20MHz | 
| Chip Set | Texas Instruments | 
| Max. Onboard DRAM | 640KB | 
| Cache | None | 
| BIOS | Texas Instruments | 
| Dimensions | 220mm x 270mm | 
| I/O Options | Memory card, parallel port, serial port | 
| NPU Options | 80287 | 
 
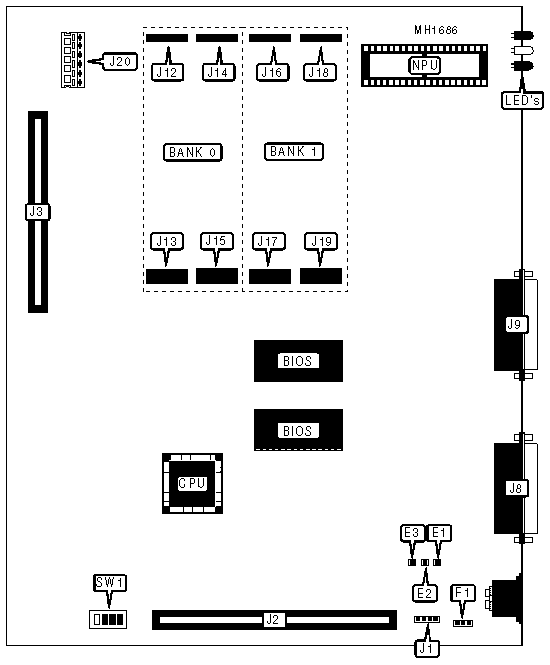
| CONNECTIONS | |||
| Purpose | Location | Purpose | Location | 
| Expansion bus connector | J2 | 64KB module | J18 & J19 | 
| Expansion RAM interface connector | J3 | 64KB module | J16 & J17 | 
| Serial port | J8 | 256KB module | J14 & J15 | 
| Parallel port | J9 | 256KB module | J16 & J17 | 
| USER CONFIGURABLE SETTINGS | |||
| Function | Jumper/Switch | Position | |
| » | Speaker select external | E1 & E3 | Connected to speaker | 
| Speaker select monitor | E1 & E2 | closed | |
| » | Factory configured - do not alter | F1 | N/A | 
| » | Factory configured - do not alter | J1 | N/A | 
| » | Monitor type select color | SW1/switch 1 | on | 
| Monitor type select monochrome | SW1/switch 1 | off | |
| » | Parallel port select LPT1 | SW1/switch 2 | off | 
| Parallel port select LPT2 | SW1/switch 2 | on | |
| » | Serial port select COM1 | SW1/switch 3 | off | 
| Serial port select COM2 | SW1/switch 3 | on | |
| DRAM CONFIGURATION | |||
| Size | Bank 0 | Bank 1 | SW1/Switch 1 | 
| 512KB | (2) 256KB Modules | NONE | off | 
| 640KB | (2) 256KB Modules | (2) 64KB Modules | on | 
| MAIN LOGIC BOARD SELF-TEST LED’S | ||||
| Green | Yellow | Blue | Item failed | Message | 
| On | On | On | CPU | None | 
| On | On | Off | 8142 test keyboard | None | 
| On | Off | On | 8254 Timer 1 test | 0001 | 
| On | Off | Off | ROM CRC check | 0002 | 
| Off | On | On | CMOS RAM test | 0003 | 
| Off | On | Off | Mem. refresh test | 0004 | 
| Off | Off | On | 0-256K RAM test | 0005 | 
| Off | Off | Off | Turbo mode test | 0006 | 
| Off | Off | Off | Turbo parity error | 0008 | 
| Off | Off | On | Nonturbo partiy error | 0008 | 
| On | On | On | 8259 test | 0007 | 
| Off | Off | Off | 8254 timer interrupt | 0012 | 
| On | On | Off | Protected mode test | 0020 | 
| On | Off | On | 8254 timer 2 test | 0001 | 
| On | Off | Off | DMA test | 0051 |