REPLY CORPORATION

POWERBOARD 30-286

Processor

CX486DX2/80486DX2/80486DX4

Processor Speed

50(internal)/66(internal)/100(internal)MHz

Chip Set

Unidentified

Max. Onboard DRAM

32MB

Cache

Unidentified

BIOS

Reply

Dimensions

254mm x 218mm

I/O Options

Parallel port, serial port, floppy drive interface, IDE interface, external cache slot, riser slot, VGA interface

NPU Options

None

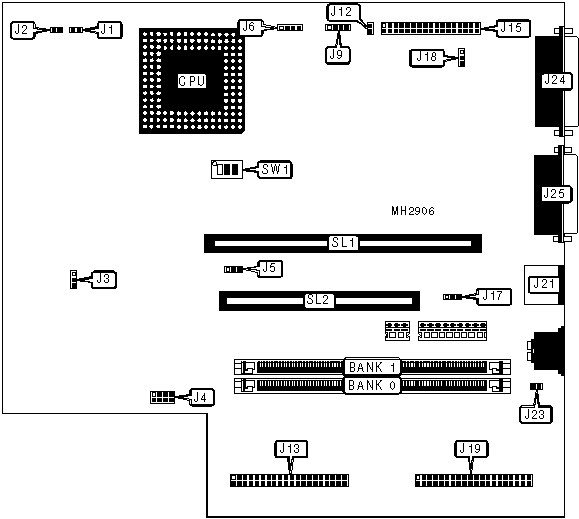
CONNECTIONS

Purpose

Location

Purpose

Location

VGA interface

J4

PS/2 mouse port

J21

Drive power connector

J5

Headphone connector

J23

External battery

J6

Parallel port

J24

Hard drive power connector

J9

Serial port

J25

IDE interface

J13

Riser Card

SL1

Floppy drive interface

J15

External cache slot

SL2

ST-506/412 interface

J19

   

USER CONFIGURABLE SETTINGS

Function

Jumper

Position

»

VGA IRQ enabled

J3

pins 1 & 2 closed

 

VGA IRQ disabled

J3

pins 2 & 3 closed

»

Floppy drive interface enabled

J12

Open

 

Floppy drive interface disabled

J12

Closed

»

IRQ5 enabled

J17

pins 1 & 2 closed

 

IRQ5 disabled

J17

pins 2 & 3 closed

»

CMOS memory normal operation

J18

pins 1 & 2 closed

 

CMOS memory clear

J18

pins 2 & 3 closed

DRAM CONFIGURATION

Size

Bank 0

Bank 1

1MB

(1) 256K x 36

NONE

2MB

(1) 256K x 36

(1) 256K x 36

3MB

(1) 256K x 36

(1) 1M x 36

4MB

(1) 1M x 36

NONE

5MB

(1) 1M x 36

(1) 256K x 36

8MB

(1) 1M x 36

(1) 1M x 36

16MB

(1) 4M x 36

NONE

17MB

(1) 256K x 36

(1) 4M x 36

17MB

(1) 4M x 36

(1) 256K x 36

20MB

(1) 1M x 36

(1) 4M x 36

20MB

(1) 4M x 36

(1) 1M x 36

32MB

(1) 4M x 36

(1) 4M x 36

CACHE CONFIGURATION

Note: Cache is installed at SL2. The size is unidentified.

CPU TYPE CONFIGURATION

Type

J1

J2

Cyrix

Open

Closed

Intel

Closed

Open

CPU SPEED CONFIGURATION

Speed

SW1/1

SW1/2

SW1/3

50iMHz

On

On

Off

66iMHz

Off

Off

On

100iMHz

Off

Off

On