MICRONICS COMPUTERS, INC.
MICRONICS 386
| Processor | 80386DX | 
| Processor Speed | 20MHz | 
| Chip Set | Micronics | 
| Max. Onboard DRAM | Dependant upon the memory card installed | 
| Cache | 16KB (on M100C and M400C system memory cards only) | 
| BIOS | Phoenix | 
| Dimensions | 355mm x 304mm | 
| I/O Options | 32-bit external memory card slot | 
| NPU Options | 80287 | 
 
| CONNECTIONS | |||
| Purpose | Location | Purpose | Location | 
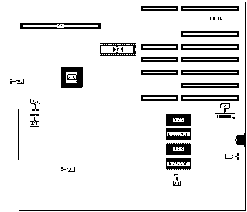
| External battery | J1 | Reset switch | W1 | 
| Power LED & keylock | J21 | 32-bit external memory card slot | S1 | 
| Speaker | J22 | ||
| USER CONFIGURABLE SETTINGS | |||
| Function | Jumper/Switch | Position | |
| » | Factory configured - do not alter | SW1/1 | On | 
| » | NPU disabled | SW1/2 | Off | 
| NPU enabled | SW1/2 | On | |
| » | BIOS relocation enabled | SW1/4 | On | 
| BIOS relocation disabled | SW1/4 | Off | |
| » | Factory configured - do not alter | SW1/5 | Off | 
| » | Monitor type select color | SW1/6 | On | 
| Monitor type select monochrome | SW1/6 | Off | |
| » | Cache enabled | SW1/7 | On | 
| Cache disabled | SW1/7 | Off | |
| » | Factory configured - do not alter | SW1/8 | Off | 
| » | Factory configured - do not alter | W5 | Closed | 
| Note: SW1/7 should read as follows; if the M100C or M400C memory card is installed: to enable cache leave On, to disable cache leave Off. If the M100, M200 or M300 is installed, SW1/7 should be left in the Off position. | |||
 
| DRAM CONFIGURATION | ||
| Size | Bank 0 | Bank 1 | 
| 1MB | (36) 41256 | NONE | 
| 2MB | (36) 41256 | (36) 41256 | 
| DRAM JUMPER CONFIGURATION | |
| Size | W1 | 
| 1MB | pins 2 & 3, 4 & 5, 7 & 8 closed | 
| 2MB | pins 1 & 2, 4 & 5, 7 & 8 closed | 
 
| DRAM CONFIGURATION | ||
| Size | Bank 0 | Bank 1 | 
| 4MB | (36) 411000 | None | 
| 8MB | (36) 411000 | (36) 411000 | 
| DRAM JUMPER CONFIGURATION | |||||
| Size | W1 | W2 | W3 | W4 | W5 | 
| 4MB | Closed | Closed | Open | Open | Open | 
| 8MB | Open | Closed | Open | Open | Open | 
 
| DRAM CONFIGURATION | ||
| Size | Bank 0 | Bank 1 | 
| 2MB | (24) 44256 | NONE | 
| 6MB | (24) 44256 | (36) 411000 | 
| DRAM JUMPER CONFIGURATION | ||||||||
| Size | SW1 | SW2 | SW3 | SW4 | SW5 | SW6 | SW7 | SW8 | 
| 2MB | Off | Off | On | Off | On | On | Off | On | 
| 6MB | Off | On | On | Off | On | On | Off | On | 
 
| DRAM CONFIGURATION M100C | ||
| Size | Bank 0 | Bank 1 | 
| 1MB | (36) 41256 | NONE | 
| 2MB | (36) 41256 | (36) 41256 | 
| DRAM JUMPER CONFIGURATION M100C | ||
| Size | W1 | W3 | 
| 4MB | Pins 1 & 2 closed | Closed | 
| 8MB | Pins 2 & 3 closed | Closed | 
| DRAM CONFIGURATION M400C | ||
| Size | Bank 0 | Bank 1 | 
| 4MB | (36) 411000 | NONE | 
| 8MB | (36) 411000 | (36) 411000 | 
| DRAM JUMPER CONFIGURATION M400C | ||
| Size | W1 | W3 | 
| 4MB | Pins 1 & 2 closed | Closed | 
| 8MB | Pins 2 & 3 closed | Closed |