INTEL CORPORATION
DK440LX
| Device Type | Mainboard | 
| Processor | Pentium II | 
| Processor Speed | 233/266/300MHz | 
| Chip Set | Intel | 
| Video Chip Set | None | 
| Maximum Onboard Memory | 1024MB (EDO & SDRAM supported) | 
| Maximum Video Memory | None | 
| Cache | 512KB (located on Pentium II CPU) | 
| BIOS | Intel/Phoenix | 
| Dimensions | 355mm x 304mm | 
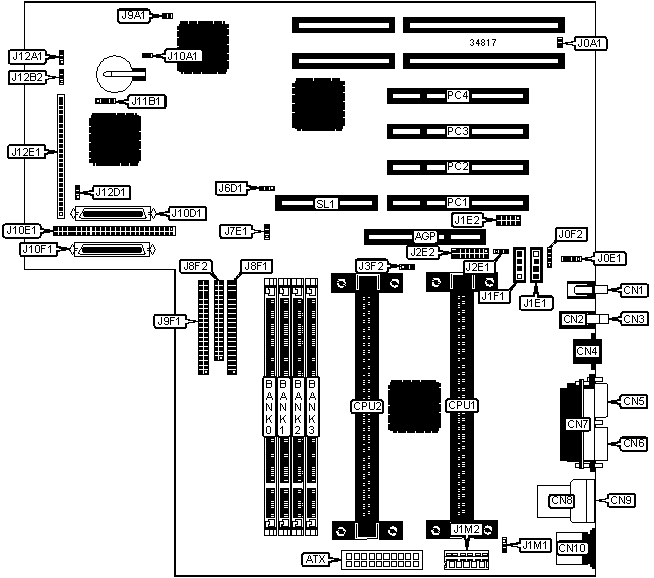
| I/O Options | 32-bit PCI slots (4), Ethernet connector, floppy drive interface, game/MIDI interface, green PC connector, IDE interfaces (2), SCSI interface, Ultra SCSI Wide interfaces (2), parallel port, PS/2 mouse port, serial ports (2), IR connector, USB connectors (2), ATX power connector, AGP slot, line ins (2), line out, microphone in, audio in  CD-ROMs (2), telephony connector, RAID slot | 
| NPU Options | None | 
 
| CONNECTIONS | |||
| Purpose | Location | Purpose | Location | 
| AGP slot | AGP | Wake on LAN connector | J6D1 | 
| ATX power connector | ATX | IDE interface 2 | J8F1 | 
| Microphone in | CN1 | Floppy drive interface | J8F2 | 
| Line in (external) | CN2 | Wake on modem connector | J9A1 | 
| Line out | CN3 | IDE interface 1 | J9F1 | 
| Ethernet connector | CN4 | Hard drive interface LED | J10A1 | 
| Serial port 2 (external) | CN5 | Ultra SCSI Wide interface | J10D1 | 
| Serial port 1 | CN6 | SCSI interface | J10E1 | 
| Parallel port | CN7 | Ultra SCSI Wide interface | J10F1 | 
| USB connector 2 | CN8 | Hard drive interface LED | J11B1 | 
| USB connector 1 | CN9 | Front chassis 1 fan power | J12A1 | 
| PS/2 mouse port | CN10 | Front chassis 2 fan power | J12B2 | 
| Chassis security connector | J0A1 | Green PC LED | J12D1 | 
| Telephony connector | J0E1 | Soft off power supply | J12E1/pins 1 & 2 | 
| Line in (internal) | J0F2 | Green PC connector | J12E1/pins 3 & 4 | 
| Audio in  CD-ROM | J1E1 | IR connector | J12E1/pins 5 - 11 | 
| Serial port 2 (internal) | J1E2 | Hard drive interface LED | J12E1/pins 12 - 16 | 
| Audio in  CD-ROM | J1F1 | Power/sleep LED | J12E1/pins 17 - 20 | 
| CPU1 fan power | J1M1 | Reset switch | J12E1/pins 21 - 23 | 
| 5v auxiliary power | J1M2 | Speaker | J12E1/pins 24 - 27 | 
| Rear chassis fan | J2E1 | 32-bit PCI slots | PC1  PC4 | 
| Game/MIDI interface | J2E2 | RAID slot | SL1 | 
| CPU2 fan power | J3F2 | ||
| USER CONFIGURABLE SETTINGS | |||
| Function | Label | Position | |
| » | Flash BIOS normal operation | J7E1 | Pins 1 & 2 closed | 
| Flash BIOS configuration mode | J7E1 | Pins 2 & 3 closed | |
| Flash BIOS recovery mode | J7E1 | Open | |
| DIMM CONFIGURATION | ||||
| Size | Bank 0 | Bank 1 | Bank 2 | Bank 3 | 
| 16MB | (1) 2M x 64 | None | None | None | 
| 32MB | (1) 4M x 64 | None | None | None | 
| 32MB | (1) 2M x 64 | (1) 2M x 64 | None | None | 
| 48MB | (1) 4M x 64 | (1) 2M x 64 | None | None | 
| 48MB | (1) 2M x 64 | (1) 2M x 64 | (1) 2M x 64 | None | 
| 64MB | (1) 2M x 64 | (1) 2M x 64 | (1) 2M x 64 | (1) 2M x 64 | 
| DIMM CONFIGURATION (CONT) | ||||
| Size | Bank 0 | Bank 1 | Bank 2 | Bank 3 | 
| 64MB | (1) 8M x 64 | None | None | None | 
| 64MB | (1) 4M x 64 | (1) 4M x 64 | None | None | 
| 80MB | (1) 8M x 64 | (1) 2M x 64 | None | None | 
| 96MB | (1) 8M x 64 | (1) 4M x 64 | None | None | 
| 96MB | (1) 4M x 64 | (1) 4M x 64 | (1) 4M x 64 | None | 
| 128MB | (1) 16M x 64 | None | None | None | 
| 128MB | (1) 8M x 64 | (1) 8M x 64 | None | None | 
| 128MB | (1) 4M x 64 | (1) 4M x 64 | (1) 4M x 64 | (1) 4M x 64 | 
| 144MB | (1) 16M x 64 | (1) 2M x 64 | None | None | 
| 160MB | (1) 16M x 64 | (1) 4M x 64 | None | None | 
| 176MB | (1) 16M x 64 | (1) 2M x 64 | (1) 2M x 64 | (1) 2M x 64 | 
| 192MB | (1) 16M x 64 | (1) 8M x 64 | None | None | 
| 192MB | (1) 8M x 64 | (1) 8M x 64 | (1) 8M x 64 | None | 
| 224MB | (1) 16M x 64 | (1) 4M x 64 | (1) 4M x 64 | (1) 4M x 64 | 
| 256MB | (1) 32M x 64 | None | None | None | 
| 256MB | (1) 16M x 64 | (1) 16M x 64 | None | None | 
| 256MB | (1) 8M x 64 | (1) 8M x 64 | (1) 8M x 64 | (1) 8M x 64 | 
| 288MB | (1) 16M x 64 | (1) 16M x 64 | (1) 2M x 64 | (1) 2M x 64 | 
| 304MB | (1) 32M x 64 | (1) 2M x 64 | (1) 2M x 64 | (1) 2M x 64 | 
| 320MB | (1) 16M x 64 | (1) 16M x 64 | (1) 4M x 64 | (1) 4M x 64 | 
| 320MB | (1) 16M x 64 | (1) 8M x 64 | (1) 8M x 64 | (1) 8M x 64 | 
| 352MB | (1) 32M x 64 | (1) 4M x 64 | (1) 4M x 64 | (1) 4M x 64 | 
| 384MB | (1) 16M x 64 | (1) 16M x 64 | (1) 16M x 64 | None | 
| 448MB | (1) 32M x 64 | (1) 8M x 64 | (1) 8M x 64 | (1) 8M x 64 | 
| 512MB | (1) 32M x 64 | (1) 32M x 64 | None | None | 
| 512MB | (1) 16M x 64 | (1) 16M x 64 | (1) 16M x 64 | (1) 16M x 64 | 
| 640MB | (1) 32M x 64 | (1) 16M x 64 | (1) 16M x 64 | (1) 16M x 64 | 
| 768MB | (1) 32M x 64 | (1) 32M x 64 | (1) 32M x 64 | None | 
| 1024MB | (1) 32M x 64 | (1) 32M x 64 | (1) 32M x 64 | (1) 32M x 64 | 
| Note: Board accepts EDO & SDRAM memory. Maximum SDRAM is 512MB. Maximum EDO is 1GB. | ||||
| CACHE CONFIGURATION | 
| Note: 512KB cache is located on the Pentium II CPU. |