ITT CORPORATION
XTRA/PROFESSIONAL SERIES 400
| Processor | 80286 | 
| Processor Speed | 6/10MHz | 
| Chip Set | Unidentified | 
| Max. Onboard DRAM | 1MB (exact location unidentified) | 
| Cache | None | 
| BIOS | Unidentified | 
| Dimensions | 355mm x 305mm | 
| I/O Options | Floppy drive interface | 
| NPU Options | 80287 | 
 
| CONNECTIONS | |
| Purpose | Location | 
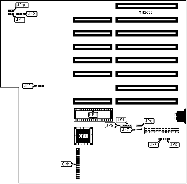
| Floppy drive interface | CN1 | 
| USER CONFIGURABLE SETTINGS | |||
| Function | Jumper | Position | |
| » | Factory configured - do not alter | JP6 | pins 2 & 3 closed | 
| » | Floppy drive interface enabled | JP7 | pins 1 & 2 closed | 
| Floppy drive interface disabled | JP7 | pins 2 & 3 closed | |
| » | Floppy drive address select 37X | JP8 | pins 1 & 2 closed | 
| Floppy drive address select 3FX | JP8 | pins 2 & 3 closed | |
| » | Hard drive controller installed | JP9 | pins 1 & 2 closed | 
| Hard drive controller not installed | JP9 | pins 2 & 3 closed | |
| » | Power on wait state select 1 wait states | JP10 | pins 1 & 2 closed | 
| Power on wait state select 0 wait state | JP10 | pins 2 & 3 closed | |
| DRAM CONFIGURATION | 
| Size | 
| 256KB | 
| 512KB | 
| 640KB | 
| 1MB | 
| Note:The chip size and location of the memory is unidentified. | 
| DRAM JUMPER CONFIGURATION | ||
| Size | JP4 | JP5 | 
| 256KB | pins 2 & 3 closed | pins 1 & 2 closed | 
| 512KB | pins 1 & 2 closed | pins 1 & 2 closed | 
| 640KB | pins 2 & 3 closed | pins 2 & 3 closed | 
| 1MB | pins 1 & 2 closed | pins 2 & 3 closed | 
| CPU POWER UP SPEED CONFIGURATION | |
| Speed | JP3 | 
| 6MHz | pins 2 & 3 closed | 
| 10MHz | pins 1 & 2 closed | 
| BIOS CONFIGURATION | ||
| Type | JP1 | JP2 | 
| EPROM | pins 1 & 2 closed | pins 1 & 2 closed | 
| Masked ROM | pins 2 & 3 closed | pins 2 & 3 closed |