HYUNDAI ELECTRONICS, INC.
SUPER-16T
|
Processor |
8088 |
|
Processor Speed |
4.77/8MHz |
|
Chip Set |
Unidentified |
|
Max. Onboard DRAM |
640KB |
|
Cache |
None |
|
BIOS |
Unidentified |
|
Dimensions |
330mm x 218mm |
|
I/O Options |
Floppy drive interface, parallel port, serial port |
|
NPU Options |
8087 |
|
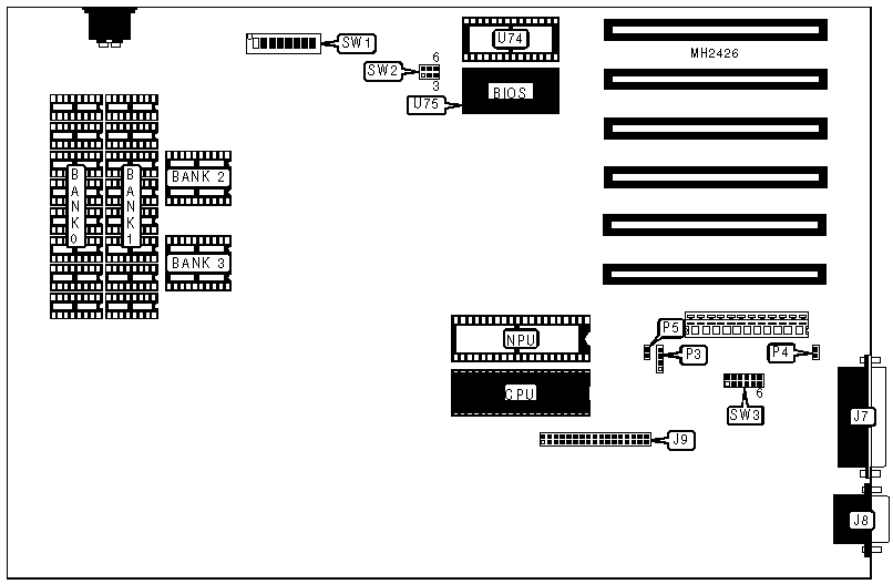
CONNECTIONS | |||
|
Purpose |
Location |
Purpose |
Location |
|
Parallel port |
J7 |
Speaker |
P3 |
|
Serial port |
J8 |
Reset switch |
P4 |
|
Floppy drive interface |
J9 |
Turbo LED |
P5 |
|
USER CONFIGURABLE SETTINGS | |||
|
Function |
Switch |
Position | |
|
» |
NPU disabled |
SW1/2 |
On |
|
NPU enabled |
SW1/2 |
Off | |
|
» |
Factory configured - do not alter |
SW1/3 |
Off |
|
» |
Factory configured - do not alter |
SW1/4 |
Off |
|
» |
Century type select 20 century |
SW1/7 |
Off |
|
Century type select 21 century |
SW1/7 |
On | |
|
» |
Factory configured - do not alter |
SW1/8 |
Off |
|
» |
Primary parallel port enabled (378H) |
SW3 |
pins 2 & 8 closed |
|
Secondary parallel port enabled (278H) |
SW3 |
pins 1 & 7 closed | |
|
» |
Primary serial port 1 enabled (3F8H) |
SW3 |
pins 5 & 11, 6 & 12 closed |
|
Secondary serial port 2 enabled (2F8H) |
SW3 |
pins 3 & 9, 4 & 10 closed | |
|
DRAM CONFIGURATION | ||||
|
Size |
Bank 0 |
Bank 1 |
Bank 2 |
Bank 3 |
|
256KB |
(8) 41256 |
NONE |
NONE |
NONE |
|
640KB |
(8) 41256 |
(8) 41256 |
(2) 4464 |
(2) 4464 |
|
CPU SPEED CONFIGURATION | |
|
Speed |
SW1/1 |
|
4.77MHz |
Off |
|
8MHz |
On |
|
VIDEO CONFIGURATION | ||
|
Type |
SW1/5 |
SW1/6 |
|
None installed |
On |
On |
|
Color |
On |
Off |
|
Monochrome |
Off |
Off |
|
BIOS CONFIGURATION | |
|
Type |
SW2 |
|
27128 (U74) |
pins 5 & 6 closed |
|
27128 (U75) |
pins 2 & 3 closed |
|
27256 (U74) |
pins 4 & 5 closed |
|
27256 (U75) |
pins 1 & 2 closed |