COMPAQ COMPUTER CORPORATION
DESKPRO XL 450/466/560/566/590
|
Processor |
80486DX2/Pentium (depends on CPU card installed) |
|
Processor Speed |
50(internal)/60/66(internal)/66MHz |
|
Chip Set |
Compaq |
|
Max. Onboard DRAM |
128MB |
|
Cache |
None |
|
BIOS |
AMI |
|
Dimensions |
330mm x 218mm |
|
I/O Options |
External CPU card, 32-bit PCI bus slots (2), floppy drive interface, game port, IDE interface, parallel port, SCSI port, audio signal interface, PS/2 mouse port, serial ports (2), CD-ROM interface, audio ports (2), speaker/microphone port |
|
NPU Options |
None |
|
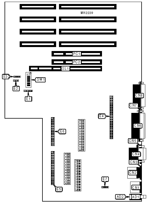
CONNECTIONS | |||
|
Purpose |
Location |
Purpose |
Location |
|
Audio port 1 |
AD1 |
Game port |
CN8 |
|
Audio port 2 |
AD2 |
Chassis fan power |
E1 |
|
Speaker/microphone connector |
CN1 |
External battery |
E3 |
|
PS/2 mouse port |
CN2 |
Audio signal interface |
E4 |
|
Keyboard connector |
CN3 |
IDE interface |
E5 |
|
Serial port 1 |
CN4 |
Floppy drive interface |
E6 |
|
Serial port 2 |
CN5 |
Audio interface |
E7 |
|
Parallel port |
CN6 |
32-bit PCI bus slots |
PC1 & PC2 |
|
SCSI port |
CN7 |
External CPU slot |
SL1 |
|
USER CONFIGURABLE SETTINGS | |||
|
Function |
Jumper/Switch |
Position | |
|
» |
Battery type select internal |
E2 |
pins 2 & 3 closed |
|
Battery type select external |
E2 |
pins 1 & 2 closed | |
|
» |
Flash BIOS write protect enabled |
SW1/1 |
Off |
|
Flash BIOS write protect disabled |
SW1/1 |
On | |
|
» |
EISA configuration changes enabled |
SW1/2 |
Off |
|
EISA configuration changes disabled |
SW1/2 |
On | |
|
» |
Floppy drive read/write enabled |
SW1/3 |
Off |
|
Floppy drive read/write disabled |
SW1/3 |
On | |
|
» |
EISA configuration diskette boot enabled |
SW1/4 |
Off |
|
EISA configuration diskette boot disabled |
SW1/4 |
On | |
|
» |
Password enabled |
SW1/5 |
Off |
|
Password enabled |
SW1/5 |
On | |
|
» |
EISA configuration normal |
SW1/6 |
Off |
|
EISA configuration erasable |
SW1/6 |
On | |
|
DRAM CONFIGURATION | ||
|
Size |
Bank 0 |
Bank 1 |
|
2MB |
(2) 256K x 36 |
NONE |
|
4MB |
(2) 256K x 36 |
(2) 256K x 36 |
|
4MB |
(2) 512K x 36 |
NONE |
|
6MB |
(2) 256K x 36 |
(2) 512K x 36 |
|
8MB |
(2) 512K x 36 |
(2) 512K x 36 |
|
8MB |
(2) 1M x 36 |
NONE |
|
10MB |
(2) 256K x 36 |
(2) 1M x 36 |
|
12MB |
(2) 512K x 36 |
(2) 1M x 36 |
|
16MB |
(2) 1M x 36 |
(2) 1M x 36 |
|
18MB |
(2) 256K x 36 |
(2) 2M x 36 |
|
20MB |
(2) 512K x 36 |
(2) 2M x 36 |
|
24MB |
(2) 1M x 36 |
(2) 2M x 36 |
|
32MB |
(2) 4M x 36 |
NONE |
|
34MB |
(2) 256K x 36 |
(2) 4M x 36 |
|
36MB |
(2) 512K x 36 |
(2) 4M x 36 |
|
40MB |
(2) 1M x 36 |
(2) 4M x 36 |
|
64MB |
(2) 4M x 36 |
(2) 4M x 36 |
|
64MB |
(2) 8M x 36 |
NONE |
|
66MB |
(2) 256K x 36 |
(2) 8M x 36 |
|
68MB |
(2) 512K x 36 |
(2) 8M x 36 |
|
72MB |
(2) 1M x 36 |
(2) 8M x 36 |
|
96MB |
(2) 4M x 36 |
(2) 8M x 36 |
|
128MB |
(2) 8M x 36 |
(2) 8M x 36 |
|
Note: If 80486 board is installed, Bank 0 consists of J1 & J2 and Bank 1 consists of J3 & J4. If Pentium board is installed, Bank 0 consists of J1 & J3 and Bank 1 consists of J2 & J4. | ||