AST RESEARCH, INC.

Bravo LC 3/33s (202492-101, 011)

Processor

80386SX

Processor Speed

33MHz

Chip Set

AST

Max. Onboard DRAM

16MB

Cache

None

BIOS

AST

Dimensions

254mm x 338mm

I/O Options

Bus mouse port, floppy drive interface, IDE interface, LAN module, parallel port, serial port (2), VGA port

NPU Options

80387SX

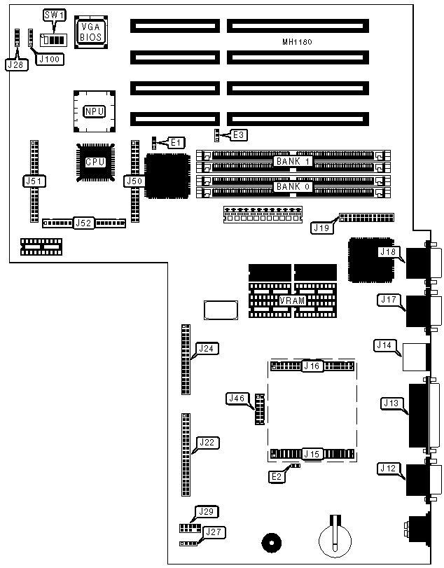
CONNECTIONS

Purpose

Location

Purpose

Location

Serial port 2 (COM2)

J12

IDE interface

J22

Parallel port

J13

Floppy drive interface

J24

Bus mouse port

J14

External speaker

J27

LAN module

J15 & J16

Fan power

J28

Serial port 1 (COM1)

J17

Front panel switches & LEDs

J29

VGA port

J18

Feature connectors (unknown function)

J46, J50, J51, J52

VGA pass-through

J19

IDE interface LED

J100

USER CONFIGURABLE SETTINGS

Function

Jumper/Switch

Position

»

Factory configured - do not alter

E1

pins 1 & 2 closed

»

CMOS memory normal operation

E2

open

 

CMOS memory clear

E2

closed

»

Parallel port interrupt select IRQ7

E3

pins 2 & 3 closed

 

Parallel port interrupt select IRQ5

E3

pins 1 & 2 closed

»

VGA port enabled

SW1/switch 1

closed

 

VGA port disabled

SW1/switch 1

open

»

Password check enabled

SW1/switch 2

open

 

Password check disabled

SW1/switch 2

closed

»

Factory configured - do not alter

SW1/switch 3

open

»

Factory configured - do not alter

SW1/switch 4

open

DRAM CONFIGURATION

Size

Bank 0

Bank 1

2MB

(2) 256K x 36

NONE

4MB

(2) 256K x 36

(2) 256K x 36

8MB

(2) 1M x 36

NONE

16MB

(2) 1M x 36

(2) 1M x 36

VRAM CONFIGURATION

Size

VRAM

512KB

(4) 44256