MAXSPEED

PS16

Card Type

Serial card

Chip Set

Unidentified

Maximum Onboard Memory

Unidentified

I/O Options

Serial ports (16) via connector cable

Data Bus

32-bit PCI

Card Size

Half-length full-height card

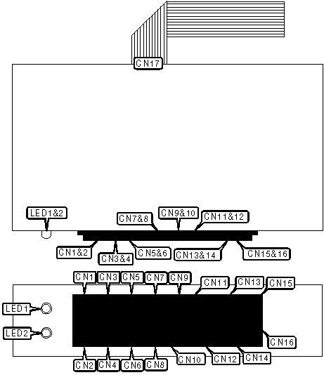
CONNECTIONS

Function

Label

62 pin connector

CN1

Note: The 62 pin connector is then connected to the PS16 Device for the 16 ports.

HOST ADAPTER NUMBER

Number

SW1/A

SW1/B

SW1/C

SW1/D

»

0

Off

Off

Off

Off

 

1

On

Off

Off

Off

 

2

Off

On

Off

Off

 

3

On

On

Off

Off

 

4

Off

Off

On

Off

 

5

On

Off

On

Off

 

6

Off

On

On

Off

 

7

On

On

On

Off

 

8

Off

Off

Off

On

 

9

On

Off

Off

On

 

10

Off

On

Off

On

 

11

On

On

Off

On

 

12

Off

Off

On

On

 

13

On

Off

On

On

 

14

Off

On

On

On

 

15

On

On

On

On

CONNECTIONS

Function

Label

Function

Label

UTP connector (RJ-45)

CN1

UTP connector (RJ-45)

CN10

UTP connector (RJ-45)

CN2

UTP connector (RJ-45)

CN11

UTP connector (RJ-45)

CN3

UTP connector (RJ-45)

CN12

UTP connector (RJ-45)

CN4

UTP connector (RJ-45)

CN13

UTP connector (RJ-45)

CN5

UTP connector (RJ-45)

CN14

UTP connector (RJ-45)

CN6

UTP connector (RJ-45)

CN15

UTP connector (RJ-45)

CN7

UTP connector (RJ-45)

CN16

UTP connector (RJ-45)

CN8

62 pin connector to card

CN17

UTP connector (RJ-45)

CN9

   

DIAGNOSTIC LED(S)

LED

Color

Status

Condition

LED1

Unidentified

On

Error detected

LED1

Unidentified

Off

No error detected

LED2

Unidentified

Blinking

Data is being received/transmitted

LED2

Unidentified

Off

Data is not being received/transmitted